公开信息
- 公开信息
- 公开文件
- 认证规则
ABC认证规则承诺书
公正性声明
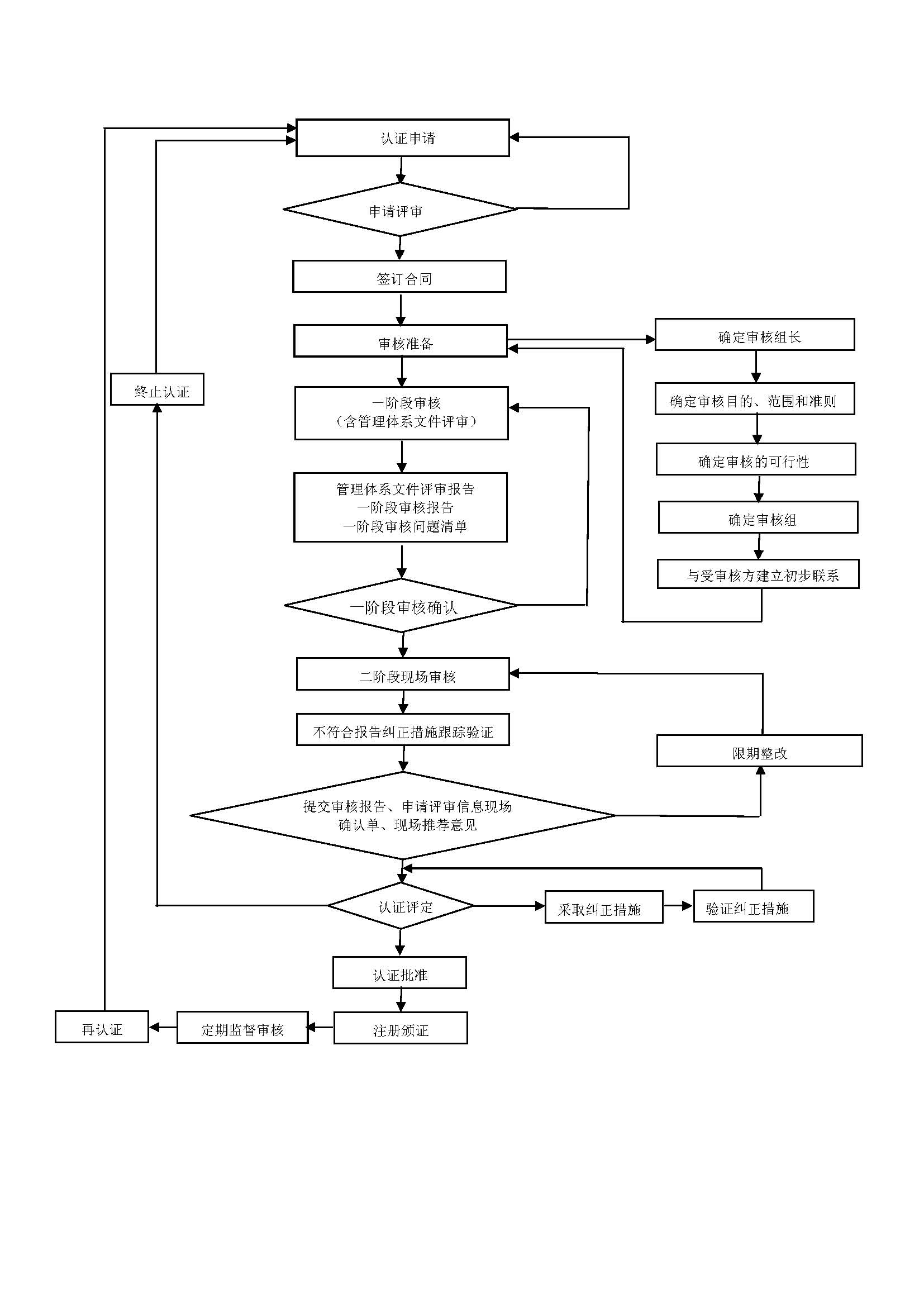
管理体系认证流程
产品、服务认证流程
认证证书和认证标志管理程序
申诉、投诉和争议控制程序
关于公开ABC认证实施规则的说明
认证证书的授予、保持、更新、扩大、缩小、暂停、恢复、撤销及自动失效管理程序
ABC认证项目收费、认证合同及报价单说明
证书模版
CNCA批准书
认证标志
ABC-GZ-CP-039电能表产品碳足迹认证实施规则
ABC-GZ-CP-037防腐油木杆低碳产品认证实施规则
ABC-GZ-CP-040水表节水产品认证实施规则
ABC-GZ-CP-041家具有害物质限量产品认证实施规则
ABC-GZ-CP-028输配电设备产品碳足迹认证实施规则
ABC-GZ-CP-003预制构件产品质量认证实施规则
ABC-GZ-CP-012毛巾类产品质量认证实施规则
ABC-GZ-CP-017浮标航标产品防进水认证实施规则
ABC-GZ-CP-018厨房设备食品接触产品认证实施规则
ABC-GZ-CP-021天花板产品阻燃认证实施规则
ABC-GZ-CP-022天花板产品有害物质限量认证实施规则
ABC-GZ-CP-023天花板产品防霉认证实施规则
ABC-GZ-CP-024天花板抗菌产品认证实施规则
ABC-GZ-CP-029农业灌溉用过滤器节水产品认证实施规则
ABC-GZ-CP-030架空通信线路铁件自我环境声明(Ⅱ型环境标志)产品认证实施规则
ABC-GZ-CP-031厨房电器设备自我环境声明(Ⅱ型环境标志)产品认证实施规则
ABC-GZ-CP-042自我环境声明(Ⅱ型环境标志)产品认证实施规则 服装
ABC-GZ-CP-019用电信息采集终端产品碳足迹认证实施规则
ABC-GZ-TX-009温室气体管理体系认证实施规则
ABC-GZ-CP-043家具产品品质验证认证实施规则
ABC-GZ-TX-013资产管理体系认证实施规则
ABC-GZ-CP-026LED电用光电器具产品碳足迹认证实施规则
ABC-GZ-CP-048长丝土工布产品质量认证实施规则
ABC-GZ-CP-044新能源汽车产品碳足迹认证实施规则
ABC-GZ-CP-045餐具果蔬洗涤剂产品质量认证实施规则
ABC-GZ-CP-046清水离心泵节能产品认证实施规则
ABC-GZ-CP-047冷却塔节水产品认证实施规则
ABC-GZ-CP-008晶体硅光伏组件产品碳足迹认证规则


